Introduction
鸡蛋作为人类饮食中的营养瑰宝,蛋黄不仅富含蛋白质、脂质、维生素等核心营养素,其含有的卵磷脂、叶黄素等活性成分更兼具脂质调节、抗氧化等生理功能,在食品工业中应用广泛。风味作为决定蛋品消费者接受度与市场竞争力的核心感官属性,其形成机制一直是食品风味科学的研究热点。
饲料组成是调控蛋黄风味品质的关键因素,传统玉米-豆粕型饲料虽应用广泛,但面临成本上涨压力,玉米DDGS、亚麻籽等新型饲料原料逐渐成为替代选择。然而,不同饲料如何通过调控蛋黄中风味前体物质的代谢,最终塑造差异化风味,其分子机制尚未明确。
合肥工业大学李述刚老师团队近期在《Agricultural Products Processing and Storage》发表研究,系统解析了三种饲料(玉米DDGS、玉米-豆粕、亚麻籽)对蛋黄风味形成的分子机制。该研究整合感官组学、风味组学与非靶向代谢组学技术,从感官评价、挥发性物质、氨基酸与脂肪酸组成、代谢物网络等多个维度,揭示了饲料调控蛋黄风味的潜在路径,为实现“风味精准设计”提供了理论与技术支撑。

图1 图形摘要
Results and Discussion
不同饲料对蛋黄感官特性的影响感官评价结果显示,玉米-豆粕组(EY2)在香气强度和整体口感上得分最高,综合接受度最佳。其风味特征表现为均衡的黄油脂肪香气,并带有细腻的“颗粒感”与“层次感”。相比之下,玉米DDGS组(EY1)鲜味突出,但带有草腥等不良气味;亚麻籽组(EY3)风味温和,无明显异味,但整体风味强度较弱。
电子鼻与电子舌分析进一步验证了感官结果。EY2在香气上与EY1、EY3明显分离,而EY1在鲜味回味上表现最强,与其中较高的谷氨酸与小肽含量相符。
图2 三种蛋黄样品的感官特性
挥发性风味物质谱揭示风味差异关键
研究共鉴定出21种挥发性物质,主要包括醛类、酮类、醇类、酯类等。其中,3-戊酮(具果仁香)在EY2中含量最高,是其典型“脂肪香气”的核心来源;而壬醛(具草腥味)在EY1中显著积累,可能与DDGS中多不饱和脂肪酸易氧化有关。
酮类物质不仅贡献风味,还具有一定的掩蔽作用,能够中和鱼腥味等不良气味,这也是EY2风味更受欢迎的原因之一。

图3 三组蛋黄的挥发性风味化合物特征
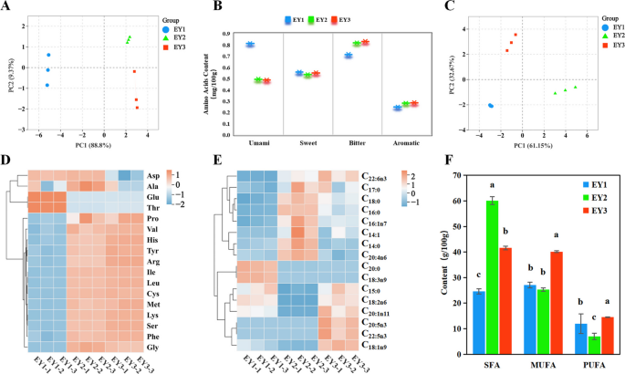
氨基酸与脂肪酸组成:风味前体的“原料库”
氨基酸与脂肪酸作为风味前体物质,其组成差异直接影响最终风味形成。研究鉴定出17种水解氨基酸,EY1富含谷氨酸等鲜味氨基酸及甜味氨基酸,为其显著的鲜味特征提供了物质基础;EY2则富集苯丙氨酸、亮氨酸等支链氨基酸与芳香族氨基酸,这些氨基酸通过斯特雷克尔降解和美拉德反应生成醛酮类风味化合物,是其优异香气的重要前体。
脂肪酸组成分析显示,三组蛋黄共检测到16种脂肪酸(6种饱和、4种单不饱和、6种多不饱和):EY2的饱和脂肪酸(尤其是棕榈酸)含量最高,为奶油香气的形成提供了关键底物,且棕榈酸/花生四烯酸比例适宜,协同增强了风味协调性;EY3的多不饱和脂肪酸含量显著最高,亚麻籽中的天然抗氧化成分抑制了多不饱和脂肪酸的过度氧化,避免了腥味产生;EY1的亚油酸含量较高,但脂质氧化程度相对明显。

图4 三组蛋黄中氨基酸和脂肪酸组成分析
代谢组学揭示风味形成的“幕后网络”
非靶向代谢组学共鉴定出3335种代谢物,主要包括氨基酸及其衍生物、甘油磷脂、有机酸等。其中,小肽类物质在EY1中最为丰富,与其鲜味突出高度相关;而甘油磷脂作为脂质氧化的主要底物,其分子结构(如醚键)差异直接影响风味物质的生成路径与稳定性。
相关性分析进一步表明,氨基酸类代谢物与感官属性及挥发性成分均呈显著正相关,是风味形成的直接驱动力;而甘油磷脂则通过复杂的氧化与抗氧化网络,间接调控风味的表达强度与稳定性。

图5 三组蛋黄样品的代谢物组成与丰度
风味形成机制图:从饲料到风味的“调控路径”
综合所有数据,研究构建了饲料调控蛋黄风味的潜在机制图。饲料通过影响母鸡代谢,改变蛋黄中氨基酸、小肽与甘油磷脂的组成,进而通过脂质氧化、美拉德反应与Strecker降解等途径,共同塑造出三种蛋黄的典型风味:鲜味突出,但伴随草腥醛类的EY1;脂肪香浓郁,风味平衡的EY2;风味温和,无明显异味的EY3。

图6 三种饲料驱动三组蛋黄风味差异的潜在机制示意图
Conclusion
本研究通过多组学整合策略,系统解析了三种饲料对蛋黄风味的调控机制,发现:玉米-豆粕饲料能够形成以3-戊酮为核心的挥发性谱,配合高棕榈酸/花生四烯酸比例与抗氧化磷脂,共同构建出平衡的脂肪香气与高接受度;玉米DDGS饲料虽能增强鲜味,但脂质氧化衍生的醛类物质限制了其整体风味表现;亚麻籽饲料通过酮类掩蔽与磷脂稳定机制,实现高PUFA含量下的温和风味。
该研究不仅揭示了风味形成的分子基础,也为未来通过精准饲粮设计实现蛋黄风味的“可编程化”提供了科学依据。下一步,可结合转录组数据与体外模型,进一步验证关键代谢通路,推动蛋品产业从“成分调整”迈向“风味设计”的新阶段。
来源:公众号-食品科学与人类健康
原文链接:https://mp.weixin.qq.com/s/eivpflA4E0EG6EMYDU7fdg

