随着大众审美与生活品质提升,化妆品感官体验成为消费者选购的重要依据。感官分析可科学量化产品外观、质地、触感等多维度特性,对提升产品竞争力至关重要。本文选取-5℃、湿度40%与 35℃、湿度80%两种极端环境,重点探究温湿度变化对膏霜类化妆品感官指标的影响,涵盖光亮度、坚实度、铺展性、水润感、厚重感等关键感官维度。不同环境会使产品感官特质产生明显差异,直接改变使用感受。同时结合环境对皮肤状态与产品发挥效果的影响,以此为膏霜类产品配方研发、感官优化及场景化选购提供理论参考。
材料与方法
01材料与试剂
使用的市售化妆品的主要成分为:水、甘油、丁二醇、丙二醇、1,2-戊二醇、甘油、硬脂酸酯、鲸蜡硬脂醇、聚二甲基硅氧烷、鲸蜡醇聚醚-20、卡波姆、乙基己基甘油、氢氧化钠、苯氧乙醇、乙酰壳糖胺、丁羟甲苯、羟苯甲酯、透明质酸钠、2-溴-2-硝基丙烷-1,3-二醇。
02受试者筛选
依据《赫尔辛基宣言》,受试者知悉本次测试详情,且自愿参加本次测试并签阅知情同意书(《化妆基础研究品安全技术规范》(2015年版))。在知情同意书中,明确解释了与参与研究相关的可能风险、益处、权利和义务的所有必要信息。受试者纳入及排除标准如表1。

03感官评价方法
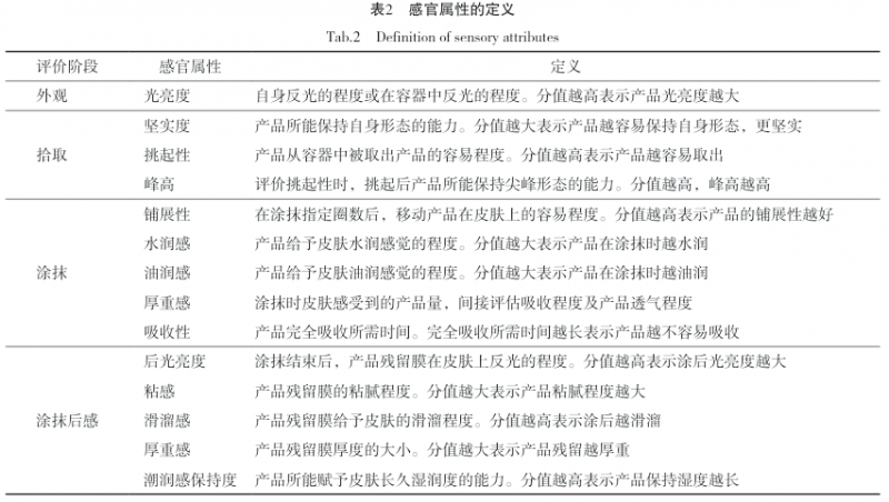
感官分析包含四个评价阶段,分别是外观、拾取、涂抹、涂抹后感,指标参考美国材料与试验协会规定了膏霜样品特有的感官属性的定义,内容见表2。评估感官属性由12位专家小组成员经过8至12个月的专业培训来掌握,借助广泛使用的感官分析术语和指标。

04感官评价流程
现将12位受过专业培训的专家小组成员带入环境温度为20℃相对湿度50%的条件下进行感官测定。一天以后将专家小组成员带入环境温度为35℃相对湿度80%的条件下进行感官测定。一天以后再将专家小组成员带入环境温度为-5℃相对湿度40%的条件下进行感官测定。然后就两组数据和已经作为基准数据及在环境温度为20℃相对湿度50%的环境条件下的基线数据进行比较分析。
结果与分析
01不同环境条件下的感官评价雷达图
12位受过专业培训的专家小组成员在环境温度为20℃相对湿度50%的环境条件下、35℃相对湿度80%的环境条件下和-5℃相对湿度40%的环境条件下进行感官测定的雷达图见图1。

02环境温湿度对膏霜类化妆品保湿功效的影响
-5℃相对湿度40%水分含量测试结果显著性检验见表5,角质层水分含量数据见图2。根据图2可知未使用样品前,受试者处于常温常湿环境,对照组和实验组的角质层水分含量无显著差异。当受试者受温度-5℃相对湿度40%环境干预后,对照组的角质层水分含量平均改变量为1,其改变量实验组和对照组无显著差异;实验组的角质层水分含量平均改变量为34,是对照组的34倍,产生显著差异(p<0.05),因此实验组和对照组在低温低湿的条件下具有显著性差异,这款保湿类功效化妆品在低温低湿条件下,保湿效果好。

35℃相对湿度80%水分含量测试结果显著性检验见表6,经皮水分流失率测试结果见图3。根据图3可知未使用样品前,受试者处于常温常湿环境,对照组和实验组的经皮水分流失率无明显差异。当进行35℃相对湿度80%干预后,对照组和实验组的经皮水分流失量的平均改变量分别为5.63和4.93g/(h·m2),实验组的经皮水分流失量的改变量低于对照组。并且对照组和实验组之间无显著性差异。

结 论
以膏霜保湿化妆品为对象,系统评估了在较为极端温湿度条件(-5℃相对湿度40%和35℃相对湿度80%)下,其感官特性与保湿功效的变化规律。结果表明,低温低湿环境显著提升了产品的坚实度与峰高,使质地更加紧实,但同时降低了铺展性和吸收性;而高温高湿条件下,产品质地变软,易于延展,吸收速度加快,却伴随厚重感和黏附感增强。这一感官性能的差异,直接影响了用户的使用体验和满意度。保湿功效结果进一步显示,在-5℃相对湿度40%环境中,产品对皮肤水分含量的提升达到显著水平(p<0.05),体现了其在低温低湿环境中的保湿性能;但在35℃相对湿度80%环境下,保湿效果未见统计学显著差异(p>0.05),显示其在高温高湿条件下无显著的保湿功效。

