随着人们健康意识提升,低GI面包研发备受关注。血糖生成指数(GI)的体外模拟测定值(eGI)因简便经济,成为低GI食品研发的重要评价指标。低热量甜味剂可替代传统甜味剂,降低热量与升糖幅度;葡萄皮渣富含膳食纤维等活性成分,其高值化利用可减少资源浪费并降低食品eGI。当前研究多聚焦单一配料应用,鲜有将二者结合用于主食面包的研究。本研究旨在探究二者联合添加对吐司 eGI及品质的影响,开发低eGI优质吐司,为控糖人群提供新方案,兼具资源利用与产业升级价值。
材料与方法
01材料与试剂
小麦粉样品由山东鲁花(延津)面粉食品有限公司提供;葡萄皮渣粉来源于实验室自酿干红山葡萄酒压榨后的皮渣;黄油,恒天然商贸(上海)有限公司;耐高糖酵母E80002469,内蒙古赤峰安琪有限公司;麦芽糖醇(≥98%),佳禾旭日科技有限公司;罗汉果甜苷(≥25%),晟发生物科技有限公司;新橙皮苷二氢查耳酮(≥98%),山东谷康生物工程有限公司;α-淀粉酶(100U/mL)、胃蛋白酶(2000U/mL)、α-葡萄糖苷酶(10U/mL)和胰酶(100U/mL)均购于上海源叶生物技术有限公司;碳酸钠、浓盐酸、2-硝基苯甲酸、3,5二硝基水杨酸、硫酸铜、次甲基蓝、酒石酸钾钠、氢氧化钠、亚铁氰化钾、乙酸锌、乙酸等化学试剂均为分析纯。
02电子鼻分析制备
4组吐司的面包芯进行48h冻干,然后利用液氮研磨粉碎。参考Mahdi的方法并略做修改,精确称取2g研磨样品,密封于20mL顶空萃取瓶中,静置30min后,插入电子鼻探头吸取顶端空气,测定挥发性物质。电子鼻的设置参数为:清洗时间120s,传感器清洗流量6L/min,测定时间60s,进样流量1L/min。传感信号在50s后基本稳定,选定采集信号时间为55-60s。每个样品进行三次重复测定。
03感官品质评价方法
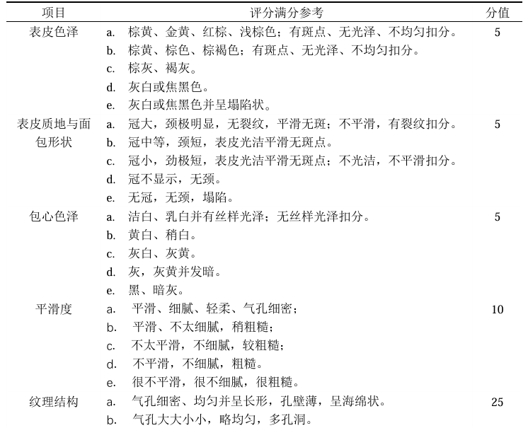
吐司的感官品质评价标准以GB/T35869-2018以及结合中国农科院《面包烘焙品质评分标准》为基础,并根据杂粮类面包的特点略作修改,评分标准如附表1所示。结合国标GB/T14611-2008和GB/T14612-2008制定了面包感官评分标准。由12人品鉴小组进行感官品评,品评人员对面包的形态、色泽、气味、口感和组织的感官强度进行评定,每名品评人员对同一样品品评3次,取平均值。

结果与分析
01电子鼻测试
使用cNose电子鼻系统,由28个金属氧化物传感器组成响应值得到的吐司挥发性成分雷达指纹。响应值最大的为sn-14,其次是sn-4、sn-5、sn-6、sn-12和sn-20。
Krysiak等研究表明浆果副产物可增强sn-6传感器(醇醛类)响应,葡萄皮渣的添加可以使面包的风味轮廓改变,本研究也得到了相似的结果。与对照组相比,皮渣组和最优配方组的挥发性成分显著增加,可以使吐司香气更丰富(图A)。

02感官评定
对照组的整体外观、内部纹理、面包芯颜色、柔软度和整体口感感官评分最高,但是香气分数最低。皮渣组的香气感官分数最高,与电子鼻测试结果一致。最优配方组的整体外观和整体口感仅次于对照组,香气仅次于皮渣组。甜味剂组、皮渣组及最优配方组吐司的柔软度显著低于对照组,但这三个实验组之间的柔软度差异较小。面包芯色度越偏白,分数越高,皮渣组和最优配方组分数较低,对照组和甜味剂组分数较高(图B)。4种吐司的感官总分无显著差异(P>0.05,图C),感官评分总分的平均值按照以下顺序依次降低:对照组>最优配方组>甜味剂组>皮渣组总分。


结 论
本研究以低热量甜味剂完全替代蔗糖、葡萄皮渣部分替代小麦粉,研发出低eGI吐司的最优配方,确定了低热量甜味剂的种类、添加量和配比,以及葡萄皮渣的添加量和皮籽比例。同时对比分析了低热量甜味剂和葡萄皮渣对预调粉、面团与成品吐司品质的影响,二者均有破坏面团面筋网络结构和降低其稳定性的作用,葡萄皮渣在这一作用上表现更明显,二者也能显著降吐司的低糖类含量和eGI值,低热量甜味剂的作用更显著。在其他方面二者作用也存在区别,低热量甜味剂可加速淀粉老化,而葡萄皮渣可抑制淀粉老化,葡萄皮渣还能使吐司的水分流失加快、酸度增大、颜色加深、挥发性物质的成分增多以及香气评分变高。二者经合理复配,可以在一定程度上改善吐司的质构,显著降低吐司的eGI值,由高eGI转变为低eGI食品。该研究为低eGI主食面包研发提供新的实践参考,也为其后续推广提供基础数据。

