Abstract
在发酵过程中,微生物代谢会影响发酵鸡肉的理化性质及风味物质的形成。本研究探究了乳酸菌菌株对发酵鸡肉特性的影响,重点分析了其对鸡肉质构、色泽、电子鼻香气特征、丙二醛含量及感官品质的作用,同时考察了混合发酵对鸡肉发酵特性、微观结构调控、微生物群落结构及风味物质的影响。结果表明,接种清酒乳杆菌YZ-2与发酵乳杆菌FY-1后,发酵鸡肉的感官评分显著提升(如综合接受度评分从7.68分提高至7.75分),挥发性风味物质的含量显著上调(如2-丁基-1-甲基吡咯烷,变量投影重要性>1.0,P<0.05)。高通量测序结果显示,酵母+YZ-2+FY-1混合发酵可显著重塑微生物群落结构,使乳酸菌丰度大幅提升,进而成为优势菌属,且其与关键风味物质的形成存在显著相关性。混合发酵通过氨基酸代谢途径促进酯类物质合成,丰富风味层次,但会导致肌原纤维结构疏松;而单一酵母发酵则可维持肌原纤维的紧密排列。本研究为优化发酵鸡肉生产工艺提供了理论依据。
Introduction
应用于发酵鸡肉的益生菌微生物包括多种乳酸菌菌株、葡萄球菌菌株及酵母。但目前适用于鸡肉的发酵剂种类仍相对有限。适宜发酵菌株的筛选至关重要,因其直接影响产品的品质特性。不同微生物菌株产生的代谢产物差异显著,即便代谢产物浓度存在细微差别,也会对发酵产品的最终品质造成影响。肉制品传统的发酵与成熟过程通常依赖于多样化的微生物群落及内源酶系,这一点在风味物质的形成过程中尤为突出。已有研究表明,益生菌发酵可改善鸡肉的多项品质指标,包括酸碱度(pH)、色泽、持水性、脂肪酸分布及氧化稳定性。
乳酸菌增殖过程中产生的有机酸会降低体系pH,进而抑制腐败微生物与致病微生物的生长繁殖。酵母是一类典型的单细胞微生物,能够在有氧和无氧两种环境中生存,可将糖类发酵分解为酒精和二氧化碳,在分类上属于兼性厌氧菌。尽管酵母在酒精饮料与面包的生产中常被用作膨松剂,但其在肉类发酵领域的应用仍相对欠缺深入研究。这一现状也促使学界日益关注酵母在提升肉制品风味方面的潜在作用。已有研究表明,混合培养体系中不同微生物间的协同作用,既能缩短发酵周期,又可抑制有害微生物的生长。例如,在酸鱼发酵过程中,同时接种酿酒酵母与植物乳杆菌,不仅能够改善产品风味、提升鲜甜氨基酸的含量,还可减少生物胺的生成。本研究推测,乳酸菌与酵母的共培养体系可触发微生物间的代谢互作,在丰富风味层次的同时缓解产品的氧化劣变。此外,从酸肉中分离得到的酵母菌株,尤其是酿酒酵母,具备显著的脂肪分解与蛋白质水解活性。尽管目前关于乳酸菌与酵母接种发酵鸡肉的研究,大多聚焦于鸡肉理化性质的变化差异,但微生物群落结构与代谢组学特征之间的关联仍未被充分阐释,酵母在肉类发酵过程中发挥的具体作用也尚存争议。值得注意的是,虽然代谢组学技术已被广泛应用于干腌火腿等发酵食品的相关研究,但利用该技术解析肉类发酵过程中发酵剂诱导代谢物变化的研究,目前仍存在明显的空白。
本研究系统探究了乳酸菌菌株对发酵鸡肉的滋味、电子鼻香气特征、质构、色泽及丙二醛(MDA)含量的影响。研究选取清酒乳杆菌YZ-2与发酵乳杆菌FY-1,将其与酵母进行混合发酵,分析了单一发酵与混合发酵两种不同发酵方式对产品发酵特性、微观结构、微生物多样性、风味物质及感官品质的作用,为微生物介导的风味提升技术与发酵工艺标准化提供了理论参考。
Results
单一菌种发酵鸡肉的MDA含量测定
单一菌种发酵鸡肉的MDA含量如图1A所示。发酵结束时,自然发酵组的MDA含量为(0.08±0.01)mg/kg;相比之下,清酒乳杆菌YZ-2组和发酵乳杆菌FY-1组的MDA含量分别为(0.06±0.04)和(0.03±0.01)mg/kg。自然发酵组的MDA含量略高于两个乳酸菌接种组,但组间差异无统计学意义(P>0.05)。这说明本研究选用的两株乳酸菌均有助于提升发酵鸡肉的抗氧化能力,进而缓解脂质的进一步氧化。

图1 (A)单一菌种发酵鸡肉的MDA含量;(B)单一菌种发酵鸡肉的感官评分;(C)单一菌种发酵鸡肉的电子鼻检测指标变化;(D)单一及复合菌种发酵鸡肉的电子鼻检测指标变化
单一菌种发酵鸡肉的感官评价
感官分析结果如图1B所示:清酒乳杆菌YZ-2组的质构、色泽、滋味、口感及综合接受度的平均评分分别为7.9、8.0、7.8、7.3和7.75分;发酵乳杆菌FY-1组的上述各项评分则依次为7.5、7.7、8.0、7.5和7.68分。其中,清酒乳杆菌YZ-2组在气味与综合接受度两项指标上的评分显著更高。尽管该组发酵鸡肉带有一定的“酸味”特征,但其风味呈现出类似酒类或酯类物质的酸香调性,形成了区别于其他发酵处理组的独特新颖风味。多数品鉴人员更青睐清酒乳杆菌YZ-2组发酵鸡肉的风味。综上,清酒乳杆菌YZ-2与发酵乳杆菌FY-1作为发酵剂,可显著改善发酵鸡肉的感官品质,赋予产品理想的风味轮廓,是极具应用前景的商业化发酵鸡肉生产菌种。
单一菌种发酵鸡肉的电子鼻分析
本研究进一步采用电子鼻技术探究菌种对发酵鸡肉风味的影响,相关结果如图1C所示。不同颜色与形状分别代表不同组别发酵鸡肉样品。传感器W1C、W3C、W6S、W5C及W3S的检测数据显示,所有样品的响应值均处于较低水平且分布集中。上述结果表明,各实验组样品中的芳香类物质、氢气、烷烃及长链烷烃含量均较低,且组间无显著差异(P<0.05)。
与之相反,传感器W2S、W5S、W1S、W1W及W2W在所有发酵鸡肉样品中均呈现出显著更高的响应值,其中对甲基类化合物敏感的W1S传感器与对硫化物高灵敏度的W1W传感器表现尤为突出。W1W传感器在16个不同发酵鸡肉组别中记录到的响应值存在显著差异,这表明该传感器所检测的挥发性成分在各组样品中的构成具有较大差别。然而,其余9个传感器的信号响应则相对接近,组间差异极小,这说明这些传感器检测的挥发性成分在所有样品中基本一致。清酒乳杆菌YZ-2组与发酵乳杆菌FY-1组的样品中,经W1W传感器检测的无机硫化物及经W1S传感器检测的短链烷烃含量均相对更高。电子鼻检测数据印证了发酵鸡肉的优异感官评分,尤其是清酒乳杆菌YZ-2组样品所特有的酯香与酒香风味。对短链烷烃敏感的W1S传感器和对硫化物敏感的W1W传感器响应值升高,说明这些样品具有更为多样且复杂的挥发性风味轮廓。
复合菌种发酵鸡肉的电子鼻分析
复合菌种发酵鸡肉的电子鼻分析结果如图1D所示。酵母+YZ-2、酵母+FY-1以及酵母+YZ-2+FY-1这三组发酵鸡肉中,W1W传感器对应物质的含量相对较高。硫化物在食品中的含量通常较低,且具有较低的味觉阈值,但其对肉制品加工后的风味轮廓起着关键作用,这主要是因为硫化物会在美拉德反应过程中生成。因此,添加发酵剂可在一定程度上抑制美拉德反应的发生。
复合菌种发酵鸡肉的发酵特性
本研究设置4种发酵模式,分别测定了单一菌种发酵与复合菌种发酵鸡肉制品的pH变化情况。如图2A所示,与单一酵母组相比,接种乳酸菌的实验组在发酵24小时后,体系pH值显著下降(P<0.05)。此外,复合菌种发酵组的pH值下降幅度更为显著,其中酵母+YZ-2+FY-1复合发酵组的pH值最低,仅为5.08。进一步研究表明,乳酸菌产生的蛋白酶可降解鸡肉蛋白质,而较低的pH值会加速蛋白质网络结构的形成,从而提升样品的持水性。如图2B所示,酵母+FY-1复合发酵组的持水性最高,达到91.93%,这一结果也印证了复合菌种发酵能够使鸡肉实现低硬度、高弹性的质构优化目标。
与此同时,复合发酵组鸡肉中的活菌数显著增加,且明显高于单一酵母组(图2C)。发酵过程中鸡肉样品的TCA可溶性肽含量变化如图2D所示。单一酵母组的初始可溶性肽含量为13.76 mg/g,而添加乳酸菌的复合发酵组可溶性肽含量则有所上升,其中酵母+YZ-2+FY-1复合发酵组的含量达到最高值(15.71 mg/g,P<0.05)。

图2 单一及复合菌种发酵鸡肉的理化特性
复合菌种发酵对鸡肉微观结构的影响
不同发酵鸡肉的横断面扫描电镜图如图3所示。图3A为单一酵母组发酵1天的电镜照片,可观察到其肌原纤维排列紧密且规整,间隙相对较小,表面结构平整。图3B-D为添加乳酸菌的发酵鸡肉电镜照片,与图3A相比,其微观结构发生显著变化:表面变得粗糙,肌纤维排列疏松,断面裂隙增多,部分区域出现孔洞。多数肌原纤维发生断裂,进而呈现出杂乱无序的排列状态。微观结构检测结果进一步证实,乳酸菌会对发酵鸡肉的理化性质产生影响,例如降低肉质的硬度与咀嚼性。
图3 单一及复合菌种发酵鸡肉的扫描电子显微镜照片
复合菌种发酵鸡肉的微生物群落结构变化
本研究采用16SrRNA基因高通量测序技术,对4个发酵组的微生物群落结构进行解析。经质量过滤后,共获得740个高质量扩增子序列变体(ASV),所有样品的测序覆盖率均大于0.999,证实测序深度达到要求。

图4 单一及复合菌种发酵鸡肉的微生物多样性
α-多样性分析结果显示,酵母+YZ-2+FY-1复合发酵组的微生物多样性最高,而酵母+YZ-2组的微生物多样性最低(图4A)。主坐标分析进一步表明,单一酵母组与所有添加乳酸菌的实验组之间存在明显的群落分异(R=0.9123,P=0.001),这说明添加乳酸菌的处理组,其发酵鸡肉的微生物群落结构发生了显著变化(图4C)。
4个发酵鸡肉组在门级与属级水平上的群落组成及物种丰度分析结果如图4D-E所示。在门级分类水平(图4D)下,4个发酵组中检测到的细菌类群占比超1%的种类较多,其中厚壁菌门的相对丰度最高,其次为放线菌门、子囊菌门、假菌门,此外还包含部分未分类的菌门。在酵母+YZ-2+FY-1复合发酵组中,厚壁菌门占比达96.23%,放线菌门占比1.91%,子囊菌门占比较低,仅为1.75%。
菌属水平的群落组成如图4E所示。发酵鸡肉的微生物群落组成呈现出显著的多样性特征。经鉴定,葡萄球菌属、乳酸菌属、裂球菌属、柯克斯体属、乳球菌属、未分类肠杆菌属、放线菌属、魏斯氏菌属以及隐秘杆菌属为核心菌属。在单一酵母发酵组中,葡萄球菌属、库克氏杆菌属与乳球菌属的相对丰度分别为62.63%、17.84%和7.24%,葡萄球菌属为优势菌属。
添加乳酸菌后,乳酸菌属在其余各处理组中成为优势菌属,其中酵母+FY-1组与酵母+YZ-2+FY-1组的乳酸菌属相对丰度最高,分别达到51.38%与50.50%。尽管葡萄球菌属在风味形成过程中仍发挥着重要作用,但其生长受到乳酸菌属的竞争抑制——乳酸菌属可通过代谢产生有机酸与细菌素等抑菌性代谢产物,适应低酸性环境生长,进而抑制腐败菌与致病菌的繁殖。由此可见,乳酸菌属与葡萄球菌属是调控鸡肉发酵进程的关键功能菌属。
复合菌种发酵鸡肉的挥发性成分变化
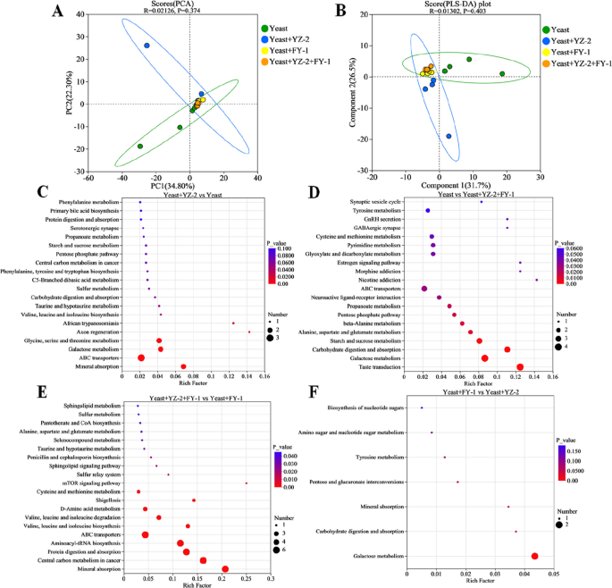
主成分分析结果显示,四个实验组的样本分离效果较弱,存在明显重叠(图5A);而偏最小二乘判别分析则实现了更清晰的组间分离,这表明清酒乳杆菌YZ-2在改变代谢物组成方面发挥着重要作用(图5B)。该模型的交叉验证参数如下:累积解释率R2X=0.582、R2Y=0.384,累积预测能力Q2=0.0978。
图5 (A)主成分分析得分图;(B)单一及复合菌种发酵鸡肉样品的偏最小二乘判别分析(PLS-DA)图;(C-F)不同比较组差异代谢物的京都基因与基因组百科全书(KEGG)通路富集分析图
为直观对比不同组别发酵鸡肉样品的代谢物含量差异,本研究以峰面积作为各代谢物的代表性检测指标,并通过metaboAnalyst5.0平台,采用层次聚类分析方法对筛选得到的差异代谢物进行解析。对148种显著差异代谢物的层次聚类结果显示,酵母+FY-1组与酵母+YZ-2+FY-1组聚为一类,与单一酵母组及酵母+YZ-2组明显区分(图6A)。酵母+YZ-2组的醇类化合物含量呈现独特的上升趋势,这类化合物包括4-硫代吗啉乙醇、1-(苄胺基)-3-氯丙-2-醇、2-(甲胺基)-1-苯基丁醇以及丙-2-基-(2S)-2-氨基丙酸酯。有趣的是,仅酵母+YZ-2复合发酵组出现了醇类物质含量上升的趋势。与之相反,其他组别醇类物质含量下降。复合发酵组中,关键风味物质2-丁基-1-甲基吡咯烷(VIP>1.0)的表达水平显著上调,该物质能够赋予产品浓郁的鲜肉香气。这一结果为前文“单一菌种发酵鸡肉的感官评价”章节中描述的独特“酯香与酒香”风味,以及“单一菌种发酵鸡肉的电子鼻分析”章节中观测到的特征性电子鼻响应模式,提供了明确的分子层面依据。此外,L-丙氨酸等甜味氨基酸与L-亮氨酸等苦味氨基酸的累积,也进一步阐释了发酵鸡肉综合接受度评分背后复杂的滋味构成机制。
图6 (A)单一及复合菌种发酵鸡肉中挥发性有机化合物的热图分布;(B)氨基酸与碳水化合物相关代谢通路的重构图
通路富集分析结果显示,碳水化合物代谢与氨基酸代谢是受影响最显著的代谢通路(图5C-F、图6B)。具体而言,酵母+YZ-2组的碳水化合物含量较低,表明该组的糖酵解过程较为活跃;而酵母+YZ-2+FY-1组则碳水化同时累积了更高水平的合物与关键游离氨基酸。为进一步阐明具体的代谢变化特征,本研究构建火山图,对核心发酵组间的代谢物图谱进行对比分析(图7)。结果显示,在酵母+YZ-2+FY-1组与酵母+FY-1组中,L-缬氨酸、L-亮氨酸、L-异亮氨酸、L-脯氨酸及L-丙氨酸的含量显著升高,且组间差异明显。相较于酵母+FY-1组,酵母+YZ-2+FY-1组的上述氨基酸含量均显著更高,这表明采用酵母+YZ-2+FY-1复合发酵剂组合,有助于提升发酵鸡肉中的氨基酸水平。因此,酵母+YZ-2+FY-1组与酵母+FY-1组发酵鸡肉呈现出甜味较淡、苦味更突出的风味特征,或与上述氨基酸的含量特征相关。四个发酵组的氨基酸水平均呈现出显著的上调或下调趋势。

图7 不同发酵组差异代谢物的火山图
复合菌种发酵鸡肉中微生物与风味物质的相关性分析
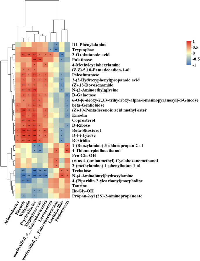
本研究采用皮尔逊相关性检验,探究鸡肉发酵过程中菌属水平微生物群落的丰度与关键风味物质含量之间的关联(图8)。如图8所示,酸杆菌属、乳球菌属及葡萄球菌属与大部分挥发性风味物质均呈正相关关系,同时这三类菌属还与草酸、吡咯酸以及磷酸一乙酯存在相关性。值得注意的是,乳酸菌属与丙酮酸、2,3-二巯基-1-丙醇、磷酸和草酸均呈显著正相关(P<0.05)。十三烷酰胺、甲氧胺、酪氨酸、草酸、吡咯酸、艾杜呋喃糖、鼠李糖、甘油磷酸盐、甘氨酸、苏氨酸以及L-脯氨酸这类挥发性代谢物,与乳酸菌属呈负相关关系。

图8 基于皮尔逊相关系数(P)的差异丰度微生物与挥发性物质相关性分析热图
研究结果表明,乳酸菌属有助于改善发酵鸡肉的品质,不仅能提升其风味与质构,还可以优化整体感官特性。此外,微生物能够利用游离氨基酸,并通过转氨基作用、脱氨基作用、脱羧基作用及降解作用等一系列生化反应,将游离氨基酸进一步转化为支链醛类、醇类、有机酸类和酯类物质。葡萄球菌属可借助自身的酯酶活性,通过水解蛋白质生成游离氨基酸,且其酯酶活性与特定醇类、酯类物质呈正相关关系。
包括其他未分类芽孢杆菌属物种在内的6个细菌属,与少量挥发性化合物(主要为艾杜呋喃糖、鼠李糖、吡咯烷酸和草酸)呈显著正相关关系(P<0.05)。这6个细菌属同样是单一酵母发酵组中相对优势的菌群。但在添加乳酸菌后,它们的增殖受到抑制,数量随之减少,不足以对发酵鸡肉的风味产生显著影响。复合发酵产品之所以具有更优的感官接受度,究其原因,是微生物的协同作用在发挥主导功效——这种协同作用不仅能富集关键挥发性化合物,丰富产品风味层次,同时还可通过蛋白酶解作用破坏肌原纤维结构,从而实现肉质的嫩化。
Conclusion
本研究筛选出两株对发酵鸡肉风味具有优良改善作用的乳酸菌,分别为清酒乳杆菌YZ-2与发酵乳杆菌FY-1。研究结果证实,这两株菌株具备优异的感官特性,且与酵母进行协同发酵的潜力较高。综上,本研究为改善发酵鸡肉的风味与品质提供了全新思路,进而为未来工业化应用中增香型发酵剂的研发提供了重要的理论支撑。
来源:公众号-食品科学与人类健康
原文链接:https://mp.weixin.qq.com/s/wQ9B-vHmIzIjDvepV4z9kQ

