本研究收集了来自中国10个代表性葡萄酒产区的22款赤霞珠葡萄酒,对其中含有的植物香气物质进行分析。采用全二维气相色谱-四极杆飞行时间质谱/嗅闻(GC×GC-Q TOF MS/O)技术,共鉴定出11种具有植物香气特征的化合物。结果表明,气候相对凉爽的第二组产区(G2)葡萄酒样品中植物香气活性物质的平均质量浓度(450 μg/L)显著高于第一组产区(G1)(95 μg/L)。G2产区葡萄酒在5项植物香气感官属性中,青椒香、青草香、薄荷香和桉叶香这4种香气的平均强度均高于G1产区。植物香气对本研究中95%的葡萄酒样品感官风格均有贡献。通过系统分析中国典型葡萄酒产区植物香气的分布特征及强度差异,可为探究中国葡萄酒的产区特色、提升产品品质与增强市场竞争力提供理论支撑。

研究背景
葡萄酒中的植物香气作为一类独特的风味特征,包含青椒、青草、芦笋等草本气息,在葡萄酒香气感知中占据独特地位,可使人联想到新鲜或干燥的植物组织。近年来,因其与“天然”“生态”等概念相关联,植物香气逐渐成为学术界与葡萄酒产业关注的焦点。这类香气的来源主要包括两个方面:一是品种香气,即由葡萄果实自身含有的香气前体物质释放出的具有品种特征的植物香气(如青椒香、薄荷香、桉叶香);二是酿造工艺香气,指在葡萄酒酿造过程中(尤其是浸渍与发酵阶段)由相关微生物代谢生成的植物香气类物质(如干草香、茶香、草本香)。
葡萄酒作为具有鲜明地域特征的饮品,其风味深受产区风土条件的深刻影响。在法国卢瓦尔河谷部分产区、新西兰等气候相对凉爽的地区,长相思葡萄酒表现出突出的植物香气特征。国内以往对中国葡萄酒典型香气风格形成感官机制的研究多集中于果香与花香的解析,部分研究也探讨了中国特定产区葡萄酒的整体风味特征。然而,植物香气对不同产区葡萄酒风格的具体贡献尚未得到系统分析,针对中国典型产区葡萄酒中植物香气的系统性研究仍较为匮乏。
在影响葡萄酒风味的众多因素中,植物香气以其独特的清新感赋予葡萄酒独特魅力,对葡萄酒风格塑造具有重要作用。近年来中国葡萄酒产业快速发展,各产区已形成具有鲜明地域特色的葡萄酒产品。深入研究中国特色产区葡萄酒中植物香气的表现形式及其对风格的贡献,并以此为维度建立本土化风土香气理论体系,对于平衡风格独特性与市场接受度、揭示中国葡萄酒的地域特征、提升产品品质与增强市场竞争力具有重要意义。
材料与方法
2.1.葡萄酒样品
本研究以中国典型葡萄酒产区为核心采样区域,产区自西向东涵盖西藏、新疆天山南北麓、西南高海拔产区、宁夏、黄土高原、延怀河谷、天津、山东及黄河故道,共10个葡萄酒产区。具体位置如图1所示。样品采集严格遵循地理标志保护产区范围。2022年通过与酒庄合作获取各产区推荐样品,共获得22个有效赤霞珠干红葡萄酒样品,均为单一品种、非混酿,来自单一葡萄园或子产区,酒精度为9.5%~11.5%vol。

2.2.挥发性化合物的提取与定性定量分析
2.3.GC-O分析
2.4.感官评价
2.5.统计分析
结果与讨论
3.1.GC‑O分析鉴定植物香气活性化合物
本研究采用HS‑SPME结合GC×GC‑QTOFMS对22款赤霞珠葡萄酒样品进行代谢组学分析。共鉴定出120种挥发性化合物,包括酯类72种、酮类3种、醇类17种、醛类10种、萜类5种、C13‑降异戊二烯衍生物4种、酸类7种、酚类2种。
结合GC×GC‑QTOFMS/O分析,共鉴定出11种具有植物香气特征的化合物(图2a;表1),构成本研究的核心对象。在鉴定出的11种化合物中,8种通过GC‑O分析呈现出明显的植物香气,其余3种则来源于已有文献报道:(Z)‑2‑己烯‑1‑醇呈现青草香气,2‑十三酮呈现草本与干草香气特征,茶香螺烷具有类似茶香的香气。本研究中这3种化合物未检测出明显植物香气,其原因可解释为:化合物对葡萄酒整体香气的贡献不仅取决于其浓度,还与其气味阈值有关。考虑到植物香气类化合物之间的相互作用与叠加效应会超过单一化合物的气味贡献甚至阈值效应,因此本研究将对这11种与植物香气相关的挥发性化合物进行讨论(图2b)。


3.2.不同产区葡萄酒中植物香气化合物的差异
基于这11种挥发性化合物的含量,对22款葡萄酒进行聚类分析,结果如图3a所示。来自10个产区的葡萄酒被分为两大组:第一组(G1)包括宁夏、黄土高原、延怀河谷、天津和黄河故道产区的葡萄酒;第二组(G2)主要包括西藏、新疆、西南高海拔和山东产区的葡萄酒。
本研究采用正交偏最小二乘判别分析(OPLS-DA),旨在筛选两组产区之间存在差异的植物香气特征化合物。在该模型中,以葡萄酒产区为自变量,化合物含量为因变量,结果如图3b所示。该模型具有良好的预测能力(Q2>0.7)和较强的拟合优势(R2X>0.9,R2Y>0.9)。在OPLS-DA模型中,两组产区葡萄酒实现明显分离(图3b)。基于变量重要性投影值(VIP>1)和t检验(P<0.05)结果,对11种挥发性组分进行差异筛选,以识别两组产区间关键的植物香气差异代谢物,结果如图3c所示。

与G1组相比,G2组中1-己醇、2-十三酮和月桂酸甲酯的含量显著升高(P<0.05),而包括(Z)-3-己烯-1-醇、(Z)-2-己烯-1-醇、香叶基丙酮、(E)-2-壬烯醛和缬草酮在内的5种挥发性化合物含量显著降低(P<0.05)。两组产区在风土(如气候、土壤、地形)和地理位置上存在显著差异。G2组中,新疆产区昼夜温差大,属于冷荒漠气候;西藏和西南高海拔产区为高山或高原气候,平均气温较低;山东产区地处东部沿海,受海洋性气候影响显著。总体来看,这些产区与第一组相比均呈现相对凉爽的气候特征。
G1组共有9个葡萄酒样品,植物香气化合物总浓度为860 μg/L,G2组共有13个葡萄酒样品,植物香气化合物总浓度为5846 μg/L。G2组葡萄酒样品中植物香气化合物的平均浓度(450 μg/L)显著高于G1组(95 μg/L)。多项研究表明,凉爽气候条件下葡萄果实中植物香气类挥发性物质含量高于温暖产区。这一现象可能归因于凉爽气候下有效积温较低,影响香气物质合成途径中分解代谢酶的活性降低。提高反射光强度与局部加热会降低C6化合物含量,而降低反射光强度与局部冷却则呈现相反效果。然而,C6化合物((Z)-3-己烯-1-醇和(Z)-2-己烯-1-醇)含量的降低表明,葡萄酒中香气物质的积累是一个复杂结果,受产区内多种环境条件共同影响。茶香螺烷、2-壬醇和壬醛含量无显著变化。1-己醇被确定为区分两大产区组最具影响力的化合物,在显著差异挥发物中VIP值最高(3.0697)(P<0.05),因此在基于香气轮廓的产区判别中发挥关键作用。
3.3.植物香气对不同产区葡萄酒的感官贡献
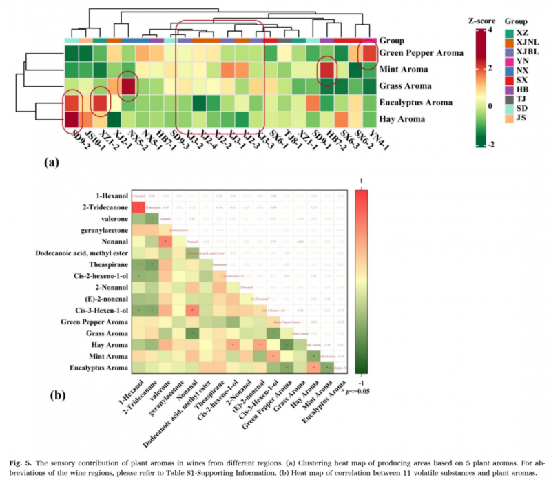
感官评价小组对来自10个产区的22款赤霞珠葡萄酒进行感官评定,共获得40余个感官描述词,其中5个与植物香气相关,分别为青椒、青草、干草、薄荷和桉叶。采用感官描述词的几何均值(M)表征该描述词所对应香气的强度(图4)。根据11种植物香气化合物含量,将10个产区葡萄酒划分为G1与G2两组。G2组葡萄酒的整体植物香气强度高于G1组。具体表现为:G2组的青椒香、青草香、薄荷香和桉叶香强度更高,仅干草香在G1组中更强。该香气强度差异与3.2节的化学分析结果一致,即G2组葡萄酒中上述植物香气化合物浓度更高。
根据几何均值M值(分值越高,香气越突出)(图4),西南高海拔产区葡萄酒YN4-1的青椒香最为突出,延怀河谷产区葡萄酒HB7-2的薄荷香最为明显,宁夏产区葡萄酒NX5-2的青草香强度最高。此外,山东产区SD9-2与西藏产区XZ1-2的桉叶香相对明显,SD9-2的干草香也较为突出。

基于5种植物香气强度对22款葡萄酒进一步进行聚类分析,结果如图5a所示。新疆产区共有7款葡萄酒,其中6款聚为一类,表明这6款葡萄酒在植物香气的强度与种类上具有较高相似性,主要呈现青椒香、薄荷香和青草香(图5a)。
将11种植物香气化合物与5种植物香气进行相关性分析,结果如图5b所示。青草香强度与壬醛和(Z)-3-己烯-1-醇含量呈显著负相关(P<0.05),而干草香强度与(Z)-2-己烯-1-醇和(E)-2-壬烯醛呈显著正相关。例如,黄河故道产区葡萄酒JS10-1中(Z)-2-己烯-1-醇和(E)-2-壬烯醛含量较高,同时具有浓郁的干草香。此外,葡萄酒SD9-2中(E)-2-壬烯醛含量较高,其干草香在所有葡萄酒中最强。薄荷香与(Z)-3-己烯-1-醇含量呈显著正相关(P<0.05),延怀河谷产区葡萄酒HB7-2以薄荷香为主要特征,其(Z)-3-己烯-1-醇含量最高(图3a和图4d)。

上述分析阐明了不同产区葡萄酒植物香气属性的强度差异及其与关键活性化合物的关联。然而,葡萄酒的整体感官风格并非由单一香气属性决定,而是多种香气属性协同作用的结果。为探究植物香气在塑造不同产区葡萄酒整体香气风格中的作用,有必要从全部香气描述词中进一步提取特征香气轮廓,并分析植物香气在其中所起的作用。
3.4.植物香气对不同产区葡萄酒的风格贡献
感官特征代表具体的地域属性,而整体风格则是这些属性在感知层面的系统整合。以每款葡萄酒按M值排序的前10个香气描述词强度值为原始变量进行主成分分析(PCA)。前5个主成分的累计贡献率超过85%,表明这5个主成分基本包含了全部香气描述词所涵盖的信息。特征向量代表单位尺度上的载荷,基于特征值对应的归一化特征向量,选取权重较高的描述词以确定各葡萄酒的特征描述词(表S8)。随后对这些特征香气描述词的强度进行聚类分析(图6),以进一步明确不同产区葡萄酒的特征香气轮廓。
在欧式距离7.5处,葡萄酒样品XZ1-1的特征香气可分为3类(表S9),结合这些类别与香气描述词M值排序(表S6),其香气以辛香(肉桂、丁香、甘草)为主,其次为木香与植物香气(橡木、青椒),并伴有黑色浆果香(桑葚)和烘烤香(巧克力、烟熏)。尽管总共到5种植物香气,但单款葡萄酒的特征轮廓中最多同时出现3种植物香气,如新疆天山南麓XJ2-1和黄土高原SX6-1(图6)。11款葡萄酒的特征描述词中包含2种植物香气,8款仅含有1种植物香气。值得注意的是,仅有SD9-1的特征香气描述词中不含植物香气。
海拔、温度、湿度等气候因素会影响赤霞珠葡萄的挥发性物质特征。西藏、新疆、西南高海拔产区样品中9款样品的植物香气特征相对突出,并伴有果香和辛香,整体香气风格相近。这3个葡萄酒产区均为凉爽气候,分别属于高原、高山或荒漠气候。已有研究表明,在凉爽气候下,葡萄果实中呈现植物香气的挥发性化合物含量高于炎热条件下,这可能是由于凉爽气候下有效积温较低,影响香气前体物相关代谢途径中分解酶的活性,导致植物香气活性物质分解不完全。此外,低温可能引起酸度升高,与植物香气产生协同作用,增强清新植物香气的感知。同样,延怀河谷产区的2款葡萄酒也具有突出的植物香气,该产区位于燕山南麓,地形起伏,葡萄园多分布于山坡或山麓,形成独特的凉爽微气候。这种凉爽气候可能导致葡萄酒中植物香气的积累与凸显。植物香气对其余5个产区葡萄酒的香气风格也有不同程度的贡献,表明适度的植物香气可增加葡萄酒的香气复杂度。

结论
本研究在来自10个产区的22款葡萄酒中共检测到120种挥发性物质,通过GC×GC-QTOFMS/O分析共鉴定出11种具有植物香气特征的化合物。基于这些植物香气活性挥发性化合物的含量,将10个葡萄酒产区划分为两组。总体而言,G2组产区的气候较G1组更为凉爽。
G1组共有9款葡萄酒样品,植物香气化合物总浓度为860 μg/L,G2组共有13款葡萄酒样品,植物香气化合物总浓度达5846 μg/L。G2组葡萄酒样品中植物香气化合物的平均浓度(450 μg/L)显著高于G1组(95 μg/L)。同时,G2组葡萄酒在5种植物香气属性中青椒香、青草香、薄荷香和桉叶香的平均强度均高于G1组,仅干草香呈现相反趋势。青草香强度与壬醛和(Z)-3-己烯-1-醇含量呈显著负相关,干草香强度与(Z)-2-己烯-1-醇和(E)-2-壬烯醛呈显著正相关,薄荷香与(Z)-3-己烯-1-醇含量呈显著正相关。
22款葡萄酒中,仅山东产区SD9-1无植物香气贡献。西藏、新疆、西南高海拔产区依据葡萄酒中的11种植物香气化合物归为一类,其中90%的葡萄酒样品植物香气特征突出,并伴有果香与辛香,整体风格相近。同样属于凉爽气候的延怀河谷产区2款葡萄酒,植物香气也十分突出。植物香气对其余5个产区葡萄酒的香气轮廓也有一定贡献。总体来看,植物香气对本研究中95%的葡萄酒样品感官风格均有贡献,并在凉爽气候产区的葡萄酒中植物香气对香气轮廓的贡献相对更高。
来源:公众号-葡萄研究

