羊肉的风味,是嗅觉与味觉共同谱写的交响曲。如何让这首曲子更加悦耳动听,一直是科学家和养殖业者共同探索的课题。近日,甘肃农业大学的一项研究为我们揭开了谜底:一种源自天然植物紫草的提取物(AMRF),在育肥奶山羊的日粮中添加后,竟能显著改善羊肉的风味。这项研究不仅科学严谨,更为我国奶山羊公羔育肥产业提供了重要的理论支持。
01 为什么关注羊肉风味?
奶山羊公羔育肥是满足市场羊肉需求的重要举措。随着消费者对羊肉品质要求的提高,风味调控成为当前研究的重要课题。紫草(Arnebia euchroma)是一种生长于我国西部高原的植物,富含黄酮类和多酚类化合物,具有强大的抗氧化特性。研究团队假设:添加紫草提取物可以调节羊肉的脂质组成,减少脂质氧化,从而改善羊肉风味。
02 严谨的科学实验设计
研究在甘肃省庆阳市环县白草高原实验基地进行。12只健康的萨能奶山羊公羔随机分为两组:对照组:饲喂基础日粮AMRF组:基础日粮 + 每天每只添加2.8克紫草提取物试验持续139天。育肥结束后,研究团队运用三种先进技术对羊肉样本进行分析:电子鼻、全二维气相色谱-飞行时间质谱、绝对定量脂质组学。
03 电子鼻“闻”出风味差异
电子鼻技术可以模拟人类嗅觉,快速识别不同样品的风味特征。结果令人振奋:两组样品的风味特征明显分离。AMRF组的羊肉与醇类、醛类、酮类、硫化物和吡嗪类化合物呈正相关——这些正是构成诱人风味的核心成分。主成分分析显示,前两个主成分解释了81.10%的总方差,表明电子鼻是区分羊肉风味的有效工具。
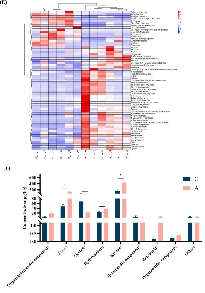
04 风味物质的“全景图”
研究团队采用高精度质谱技术,对羊肉中的挥发性化合物进行了全面分析。共鉴定出2831种挥发性化合物!与对照组相比,AMRF组的变化令人瞩目:
酮类化合物具有奶油味或果香,对形成典型的羊肉风味至关重要;酯类则带来甜香和果香。这些数据的显著变化,直观地证明了AMRF对羊肉风味的积极影响。


图 1 HS-SPME-GC×GC-TOFMS鉴定山羊胸最长肌中的挥发性化合物
05 16种特征风味化合物被锁定
通过ROAV(相对气味活性值)分析,研究最终鉴定出16种特征风味化合物,它们是羊肉风味的核心贡献者:
5种有机杂环化合物:吡啶、噻唑、四甲基吡嗪、2,3-二甲基吡嗪、甲基吡嗪——带来烤香、坚果香3种酯类:十二烷酸乙酯、十六烷酸乙酯、十四烷酸乙酯——带来甜香、果香、花香2种苯类、2种有机硫化合物及其他——贡献独特香气AMRF组中,13种特征风味化合物的含量显著高于对照组,为AMRF改善羊肉风味提供了直接证据。

图2 山羊左胸最长肌挥发性化合物的 ROAV分析
06 脂质组学揭示内在机制风味物质从何而来?
它们很大程度上来源于肉中的脂质。研究团队对羊肉中的脂质分子进行了全面解析,共鉴定并定量了2014种脂质分子,筛选出26种关键差异脂质:16种在AMRF组中显著上调10种显著下调这些关键脂质主要包括PE(磷脂酰乙醇胺,23.08%)、PC(磷脂酰胆碱,23.08%)、PI(磷脂酰肌醇,15.37%) 等。
重要发现:AMRF组中,有益磷脂含量显著升高,而溶血磷脂和鞘磷脂含量显著降低。这表明AMRF能够:促进有益磷脂的合成与积累减少磷脂的热氧化降解为风味物质的生成提供更优质的“原料库”

图3 脂质组学分析结果
07 脂质与风味的“亲密对话”
最关键的一步来了——研究团队通过相关性分析,将16种特征风味化合物与26种关键脂质分子联系起来。结果令人振奋:大多数改善风味的关键化合物,均与磷脂(PE、PC、PI)的含量呈显著正相关。例如:甲基吡嗪(烤杏仁味)与PC呈显著正相关(ρ = 0.818)2,3-二甲基吡嗪与PI呈显著正相关(ρ = 0.741)这些数据清晰地揭示了AMRF的作用路径:通过调控磷脂代谢,为风味物质的生成提供充足的前体,同时减少不利的脂质氧化过程。
总结
通过利用电子鼻、HS-SPME-GC×GC-TOFMS及绝对定量脂质组学技术,系统探究了日粮添加紫草提取物(AMRF)对育肥奶山羊背最长肌风味的影响。结果表明,AMRF处理显著提升了羊肉中16种特征风味化合物(如有机杂环化合物、酯类及苯类)的含量,并改善了整体风味特征。脂质组学鉴定出2014种脂质分子,其中26种关键差异脂质(主要为磷脂)受到AMRF调控。AMRF通过减少磷脂中不饱和脂肪酸的氧化,直接调节脂质代谢并间接促进有益风味物质的生成,从而改善羊肉风味。该研究为开发基于AMRF的羊肉风味改良策略奠定了科学基础。
来源:公众号-集测检测
原文链接:https://mp.weixin.qq.com/s/O9wxHlsMu2kZImKu9JMOqQ

