近日,南京农业大学食品科技学院曾晓雄教授团队在Food Chemistry上发表了题为Insights into the effect of solid-state fermentation on the flavor profile of Fuzhuan brick sea buckthorn leaf tea: A combined analysis by using electronic nose, HS-SPME-GC-MS, and GC-IMS的研究文章,该研究表明通过茯砖茶工艺改良沙棘叶茶风味,并鉴定出其关键呈香物质。
研究结果
非挥发性成分的变化
茯砖沙棘叶茶的“金花”发酵是一场风味的科学转化。随着冠突散囊菌(“金花”)的生长,茶汤色泽由鲜活的黄绿逐渐转为温暖的红棕。核心成分随之演变:总多酚与总黄酮含量逐步降低,有效化解了沙棘叶原料的苦涩底色,奠定了茶汤醇和顺滑的基调。总碳水化合物含量在微生物作用下先升后降,贡献了独特的甘醇体感。与此同时,关键成分没食子酸和芦丁的变化进一步协同降低了涩感。这一切由微生物主导的精准生化反应,共同铸就了其层次丰富、甜润回甘的独特风味。

图1.沙棘叶绿茶和茯砖沙棘叶茶的非挥发性成分含量
电子鼻整体风味轮廓分析
通过电子鼻系统结合主成分分析等科学手段,我们精准捕捉了茯砖沙棘叶茶发酵过程中整体风味特征的动态演变。结果显示,随着“金花”发酵的深入,茶样的整体风味特征发生了显著改变,特别是中后期(D9)风味转变最为明显。传感器响应值的变化,特别是W5S、W1W和W2W传感器的显著变化,科学验证了发酵工艺能有效提升茶样的整体香气复杂度。主成分分析(贡献率99.81%)进一步印证了发酵过程是塑造其独特风味特征的关键,这为传统工艺带来的风味优化提供了客观、量化的科学依据。

图2.沙棘叶绿茶和茯砖沙棘叶茶的电子鼻分析结果
采用HS-SPME-GC-MS鉴定VOCs
“金花”发酵工艺是茯砖沙棘叶茶风味蜕变的关键。通过顶空固相微萃取-气相色谱-质谱联用技术,我们精准追踪了发酵过程中105种挥发性风味物质的动态变化。科学数据显示,带来青草气息的醛类物质显著减少,而贡献怡人花蜜、果香的醇类与酯类物质大幅提升。芳樟醇、α-松油醇、反-2-壬烯醛、水杨酸甲酯等关键化合物的香气活度值(OAV)均远高于1,它们协同作用,共同构筑了成品茶标志性的菌花香、清甜花果香与醇和木质香。这不仅是香气的转换,更是一场由微生物“金花”精准调控的感官升华。

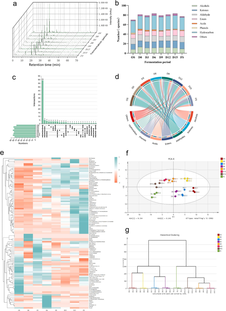
图3.沙棘叶绿茶和茯砖沙棘叶茶挥发性成分的GC - MS分析结果
采用HS-GC-IMS鉴定VOCs
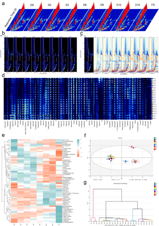
通过高灵敏度的HS-GC-IMS技术,本研究绘制了茯砖沙棘叶茶发酵过程中的风味演变图谱。分析显示,发酵过程显著降低了壬醛等带来青草气的醛类物质,同时促进了芳樟醇、α-松油醇等呈现花木清香的醇类物质,以及异佛尔酮、环戊酮等贡献薄荷与木质气息的酮类成分的形成与积累。高度可靠的统计学模型(R2>0.98)清晰区分了不同发酵阶段的茶样,并锁定超过40种关键差异风味物质。这从分子层面科学验证了“金花”发酵工艺如何精准地“去除青涩,酿出芬芳”,最终塑造出这款茶独特的花香、菌香、薄荷香与沉稳木质香交织的复杂韵味。

图4.沙棘叶绿茶和茯砖沙棘叶茶挥发性成分的GC - IMS分析结果
采用OAV和随机森林分类模型
对茯砖沙棘叶茶中的关键风味化合物进行鉴定通过香气活度值(OAV)与随机森林模型的双重筛选,我们最终精准锁定茯砖沙棘叶茶的五大关键风味化合物:α-松油醇、芳樟醇、橙花醇、反-2-壬烯醛及水杨酸甲酯。这些物质在发酵中后期显著生成与积累,其OAV值均远大于1,直接贡献了成品茶标志性的花香、清甜果香、醇和木质香以及清凉的薄荷香气。同时,带来青草与柑橘类气息的醛类物质显著减少。科学模型进一步揭示,这些风味物质的动态变化与茶多酚、黄酮等非挥发性成分的转化紧密相关,共同印证了“金花”发酵如何系统性地重塑沙棘叶茶的风味图谱,实现从单一青涩到层次丰富的风味升华。

图5.通过OAV对芳香族活性化合物进行热图分析结果
总结
综上所述,应用茯砖茶特有的“金花”发酵工艺,成功实现了沙棘叶茶的风味蜕变。发酵过程不仅使茶汤色泽由黄绿转为红棕,更从科学层面证实了其风味构成的根本性改善:关键的青草气物质显著降低,而由α-松油醇、芳樟醇等五种关键化合物协同塑造的丰富花香、木质香与薄荷香得以形成。这项研究通过现代风味组学技术,验证了传统工艺在提升沙棘叶茶品质与价值方面的巨大潜力。
来源:公众号-集测检测
原文链接:https://mp.weixin.qq.com/s/WD2a0JrAmEVoO5qJbDh1LA

