在Food Chemistry上发表题为“Multidimensional analysis of the flavor characteristics of yellow peach at different ripening stages: Chemical composition profiling and sensory evaluation”的研究性论文,该研究采用顶空固相微萃取-气相色谱-质谱联用(HS-SPME-GC–MS)、广泛靶向代谢组、类胡萝卜素靶向代谢组、电子鼻和电子舌等方法,分析其不同成熟阶段的风味特征,通过 OAV 值筛选关键香气物质、构建代谢通路并开展相关性分析。
主要研究结果
1. 黄桃成熟过程中挥发性有机化合物(VOCs)的动态变化
研究定量出 41 种主要 VOCs,其总含量随黄桃成熟持续增加,组分占比呈现明显阶段特征:成熟前期(JS6-JS8)以醛类为主(占 79%-92%),成熟后期醛类占比降至 2%-12%,酯类和内酯类成为优势组分(分别占 53%-60%、25%-38%)。醛类中的己醛、反-2-己烯醛是未成熟果实青香的主要来源,酯类中乙酸乙酯在后期占比超 93%,内酯类以γ-己内酯为主,萜类则以芳樟醇为核心且在JS9期占萜类总量 96%,不同阶段VOCs的组合形成了黄桃从青香到果香、花香的香气转变。
2. 关键香气活性物质的筛选与特征
通过气味活性值(OAV)筛选出 13种OAV>1的关键香气活性物质,成熟前期的己醛、壬醛、反-2-己烯醛等构建了青香、草香基底,成熟后期的乙酸异丁酯、乙酸乙酯、γ-癸内酯、芳樟醇等则强化了果香、花香特征。其中己醛、β-大马酮、芳樟醇、乙酸乙酯和 γ- 癸内酯的 OAV 在整个成熟周期均大于 1,是‘金硕’(JS)黄桃稳定的核心香气物质,壬醛仅在前期积累,成为未成熟黄桃的特征香气物质。

3. 非挥发性化合物的分布与风味关联特征
通过广泛靶向代谢组学鉴定出 142 种非挥发性化合物,其中可溶性糖、有机酸、游离氨基酸为调控黄桃味觉的核心物质。可溶性糖中β-D-葡萄糖及其衍生物随成熟持续积累,低聚糖则因水解呈下降趋势,共同提升甜味;有机酸中苹果酸、顺乌头酸等在 JS9 期含量降至低位,降低了酸涩感;游离氨基酸如 L- 缬氨酸、L-酪氨酸等随成熟增加,不仅是香气前体,还直接正向调控鲜甜味,且苯丙氨酸代谢通路在 JS9 期活性最强,为香气合成提供了重要物质基础。

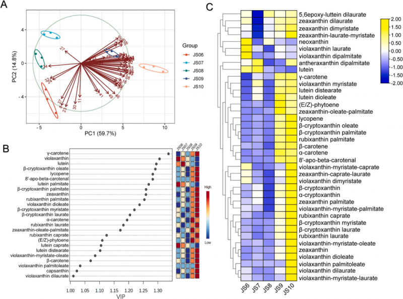
4. 类胡萝卜素代谢与萜类挥发物合成的关联规律
类胡萝卜素靶向代谢组学检测出 51 种类胡萝卜素(5 种胡萝卜素、46 种叶黄素),其中 38 种为叶黄素酯,且类胡萝卜素总含量随黄桃成熟持续积累。萜类挥发物合成涉及 MVA、MEP 和类胡萝卜素三大通路,成熟后期单萜类的芳樟醇、D-柠檬烯等大量积累,而类胡萝卜素衍生挥发物的合成与叶黄素酯形成存在底物竞争:黄桃成熟过程中大量游离叶黄素被用于合成叶黄素酯,导致类胡萝卜素裂解产生的挥发物减少,同时新黄质含量下降也造成 β-大马酮合成减少。


5. 电子鼻解析的黄桃香气感官特征
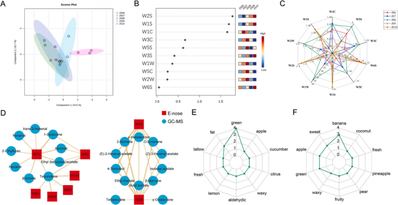
电子鼻分析显示,传感器 W1C、W1S、W2S 是区分不同成熟阶段黄桃香气的关键指标,其中 W1C 响应值随成熟持续下降,其关联的己醛、反-2-己烯醛等 VOCs 为青香特征物质;W1S 和 W2S 响应值随成熟显著上升,关联的乙酸乙酯、γ-癸内酯、芳樟醇等为果香、花香特征物质。这三类传感器的响应值可作为判断‘金硕’黄桃成熟度和香气风味的重要指标。

6. 电子舌解析的黄桃味觉感官特征
电子舌分析表明,鲜味、甜味、酸味、涩味是区分黄桃成熟阶段味觉的核心维度,JS9 期为黄桃味觉最优阶段,此阶段鲜味、甜味传感器响应值达峰值,酸味、涩味、后涩味响应值降至最低,过度成熟的 JS10 期味觉出现劣变。多种氨基酸(L-缬氨酸、L-异亮氨酸等)、4-羟基苯甲醛、芦丁等正向调控鲜味和甜味,顺乌头酸、(-)- 表没食子儿茶素则是调控酸味、涩味的核心物质。VOCs 与电子舌味觉指标的相关性分析显示,挥发物对黄桃味觉存在明显的协同增强效应能强化黄桃的鲜甜口感;而己醛、反-2-己烯醛、壬醛等青香类 VOCs,与酸味、涩味、后涩味呈显著正相关,会提升黄桃的酸涩感,其中苯甲醛兼具鲜甜和苦味调控作用,其不同气味特征对应不同味觉的调节效应。

结论
研究明确了己醛、芳樟醇、乙酸乙酯和 γ-癸内酯为黄桃核心嗅觉挥发性物质,JS9 是黄桃风味最优阶段,此时鲜甜味浓郁、酸涩味弱;脂肪酸衍生挥发物合成受酶特异性和底物可用性影响,类胡萝卜素衍生挥发物与叶黄素酯合成存在底物竞争;多种氨基酸、酚类物质正向调控鲜甜味,且果香、花香类挥发物能协同增强鲜甜味,青香类挥发物则会提升酸涩感,该研究为阐释黄桃风味化合物演化及风味感官与化合物的关联提供了新依据。
来源:公众号-及因生物
原文链接:https://mp.weixin.qq.com/s/432wU1bXLJvfsKAYS0IA-A

