人参作为传统的名贵中药材,享有“百草之王”的美誉,其药食两用历史悠久,人参具有抗疲劳、降血脂、改善记忆等功效,在临床上对多种疾病均有显著疗效,自种植人参被确定为新资源食品以来,其在食品领域的应用也越来越广泛,目前已出现人参饮料、人参糖果、人参饼干等多种食品种类。枸杞性平、味甘、无毒,含有丰富的维生素和微量元素等人体必需的营养物质和枸杞多糖、β-胡萝卜素、多种氨基酸、甜菜碱等功效成分。红枣富含微量元素及维生素,《本草纲目》中有“枣为脾之果,脾病宜食之”的记载,其具有补脾益胃、养血安神的功效。
针对 18~35 岁青年群体研究发现,超 60%受访者存在加班频繁、运动不足导致的疲劳感累积、肠道功能紊乱及免疫力波动等问题。在健康意识日益增强的背景下,年轻消费者对于功能性饮料的需求正在不断上升。以咖啡与茶为代表的饮料正成为不少年轻人的养生新时尚,市场上各种强调功能和健康益处的植物饮料在饮料市场中脱颖而出。近些年来,很多药食两用的食品成为开发新资源功能性饮品的主要原料。本实验采用天然药食同源的人参、枸杞和红枣为主要原料,通过提取、调配等工艺,并结合感官评价,利用单因素与响应面法优化研制一款颜色均一、香气浓郁协调、兼具药食同源的功能性与咖啡饮料的感官特性的产品,为人参、枸杞和红枣的综合开发和深加工提供一定的理论依据。
材料与方法
01材料与试剂
咖啡豆(云南小粒阿拉比卡咖啡,中度烘焙) 云南省农业科学院;人参(吉林省集安地区 5 年园参)、白砂糖 市售;中宁枸杞 宁夏杞福隆商贸有限公司;新疆和田红枣 新疆沙漠之恋果业有限公司;咖啡因标准品(纯度99%) 上海源叶生物科技有限公司;甲醇(HPLC 级) 上海麦克林生化科技股份有限公司。
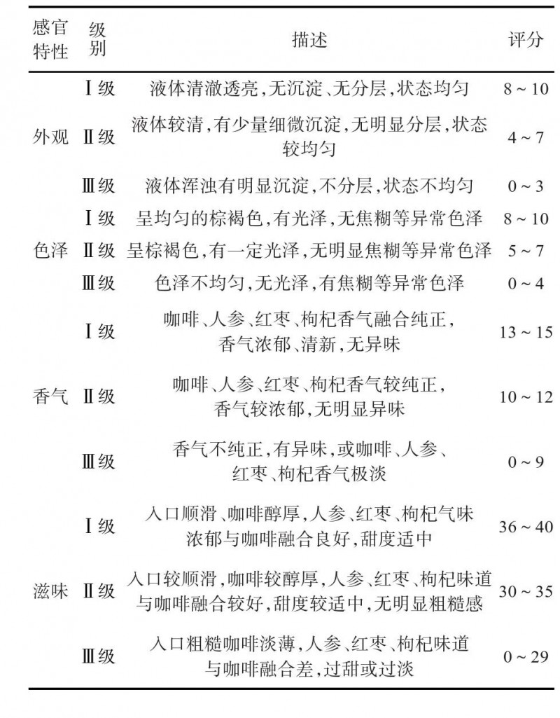
02人参枸杞红枣复合咖啡饮料的感官评价
食品感官评价小组由 20 名专业成员组成,对饮料的外观、色泽、香气、滋味和组风味协调性五个方面进行感官评价,具体评价标准见表 2。

不同光照条件下鲜食玉米感官品质变化
01响应面试验在单因素实验基础上,利用 Design-Expert. V 13 软件对咖啡液添加量、人参提取液添加量、枸杞提取液添加量和红枣提取液添加量进行四因素三水平的响应面试验设计,结果见表 3。对试验数据进行多元回归拟合,得到二次 多 项 回 归 方 程 : 感 官 评 价 评 分 =85.60-3.42A-1.67B+3.67C+0.4167D+4.25AB- 0.5AC+3.50AD-3.50BC-1.75BD-1.50CD-8.17A2-4.55B2-0.3C2+4.32D2。




由方差分析可知,以感官评分为响应值时,F=99.64,P<0.0001,表明该回归模型结果的影响显著,拟合方程的准确率较高。运用回归方程模型方差分析对人参枸杞红枣复合咖啡饮料的工艺条件进行优化,结果表明,复合饮料的咖啡液添加量、人参提取液添加量、枸杞提取液添加量和红枣提取液添加量各因素之间的影响是有效的,感官评分的预测值较准确,对感官评分影响显著的一次项是咖啡液添加量(A)、人参提取液添加量(B)和红枣提取液添加量(C),影响顺序为:红枣提取液添加量>咖啡液添加量>人参提取液添加量>枸杞提取液添加量。
02响应面各因素交互作用分析

为了探究咖啡液添加量、人参提取液添加量、红枣提取液添加量和枸杞提取液添加量两两之间的相互作用,绘制响应面图,可以直观地反映出 4 个因素对响应值的影响。由图 7 可以看出咖啡液添加量(A)和人参提取液添加量(B)2 个因素存在显著的交互作用。采用预测的最佳工艺配方:咖啡液添加量 35.05%、人参提取液添加量 4.41%、红枣提取液添加量 29.64%、枸杞提取液添加量 4.96%。在此条件下进行验证,所得复合咖啡饮料感官评分为 86.4,与理论值接近,说明模型准确度高。
结论
本研究通过单因素实验和正交试验设计,以感官评分为响应指标确定人参枸杞红枣复合咖啡饮料最佳配方。确定了影响复合咖啡饮料品质的 4 个因素主次顺序为:C(红枣提取液添加量) >A(咖啡液添加量)>B(人参提取液添加量)>D(枸杞提取液添加量)。人参枸杞红枣复合咖啡饮料最佳制备工艺参数为咖啡液添加量 35.05%,人参提取液添加量 4.41%,红枣提取液添加量 29.64%,枸杞提取液添加量 4.96%,白砂糖添加量 4%。制得的人参枸杞红枣复合咖啡饮料具有人参、红枣和枸杞香气,与咖啡香气融合良好,入口顺滑、咖啡醇厚,甜度适中,风味相互协调,层次丰富,余味舒适。该复合饮料兼具药食同源的功能性与咖啡饮料的感官特性,具有很好的开发价值与市场前景。

