研究背景
郫县豆瓣酱是川菜中不可或缺的发酵调味品,被誉为“川菜之魂”,拥有三百多年的历史。因其独特工艺和风味,豆瓣酱在东南亚广受欢迎,作为一种备受推崇的中国传统发酵调味品被广泛用于烹饪。豆瓣酱香气的产生是一个复杂的过程。通常来说,发酵食品中香气成分的形成主要源于原料、微生物代谢以及酶促或非酶促反应。豆瓣酱的香气是一个复杂的系统,其整体品质是由众多挥发性化合物的协同作用决定的,而非单个组分。迄今为止,已在豆瓣酱中鉴定出数千种香气成分。鉴于豆瓣酱中挥发性成分数量庞大,识别其独特风味特征的关键香气化合物仍然是一项重大的研究挑战。因此,识别豆瓣酱中的特征挥发性化合物对于全面的香气分析和质量评价具有重要意义。
豆瓣酱的风味丰富复杂,其风味成分主要是含量低的小分子物质。风味分子之间的相互作用无法通过现有的仪器检测方法直接获得。因此,有必要通过模拟方法在分子水平上分析风味物质间的相互作用,这对于揭示豆瓣酱的风味形成机制具有重要意义。量子化学是现代化学的核心理论体系,建立在量子力学的基本原理之上。密度泛函理论因其在计算精度和效率之间的显著平衡,已成为应用最广泛的理论工具。它通过电子密度分布重构分子系统的能量特征,不仅大大简化了问题的复杂性,还能准确预测分子轨道和电荷分布等关键参数。DFT已在食品领域得到应用,Li等人计算了葡萄酒中花青素与多酚之间的相互作用,并证实分子间通过氢键形成的三维网络结构是维持系统稳定性的关键。
研究内容
本文通过多组学技术和量子力学,系统检测了豆瓣酱不同阶段的风味成分,以揭示豆瓣酱的风味轮廓、关键风味物质、风味物质的动态演变及分子间相互作用。
研究结果

Fig. 1. The odor radar diagram (a), OPLS-DA results (b), VIP value bar graph based on the OPLS-DA analysis (c) and permutation test of permutation test of OPLS-DA model (d).

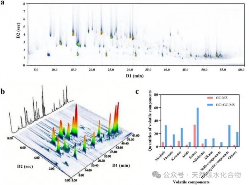
Fig. 2. The TIC and three-dimensional graphs of the full two-dimensional chromatographic profile analysis of Jiangpei sample by GC × GC-TOF-MS (a, b), the quantities of volatile substance detected by GC × GC-TOF-MS and GC-MS (c).

Fig. 3. The stacked column of volatile organic compounds during the fermentation process of Doubanjiang (a), OPLS-DA score results (b) and VIP plot for discriminant volatile compounds (c).

Fig. 4. Venn diagram of the main volatile substances and differential volatile substances. The compounds in red circle represent key volatile substances, in blue circle represent differential volatile substances, and in green circle represent main volatile substances. (For interpretation of the references to color in this figure legend, the reader is referred to the web version of this article.)
Fig. 5. Optimized structure of flavor components in the 16% (v/v) NaCl-H₂O system. (a) Acetic acid, (b) Fumaric acid, (c) Estragole, (d) Ethyl D-Myristic acid, (e) Benzaldehyde, (f) Phenylacetaldehyde, (g) Ethyl maltol, (h) Methyl linoleate, (i) Linalool, (j) Succinic acid, (k) Citric acid, (l) Ethyl phenylacetate, (m) The optimization energy of flavor components.

Fig. 6. Electrostatic potential adsorption effect of ethyl phenylacetate with acetic acid (a), fumaric acid (b), estragole (c), ethyl D-Myristic acid (d), benzaldehyde (e), phenylacetaldehyde (f), ethyl maltol (g), methyl linoleate (h), linalool (i), succinic acid (j), citric acid (k), and the electrostatic adsorption energy of ethyl phenylacetate with flavor substances (l).
研究结论
通过多相检测方法和分子模拟,揭示了豆瓣酱的风味轮廓、关键风味物质、风味物质的动态演变及稳定机制。电子鼻结合OPLS-DA模型有效区分了不同发酵阶段的样品,其中W5S(氮氧化物)和W1W(硫化物)传感器是关键差异标记。GC×GC-TOF-MS鉴定出236种挥发性物质,其中酯类占主导地位,赋予花香和果香。酚类贡献烟熏香气,苯乙醇还具有防腐功能。关键香气化合物共同构建了豆瓣酱复杂的香气图谱。量子化学模拟表明,苯乙酸乙酯通过静电相互作用与酸类和醛类形成稳定化合物,显著降低游离分子浓度,Na⁺/Cl⁻通过分子构象增强系统稳定性。该机制揭示了高盐环境下风味协同与长期维持的分子基础。豆瓣酱风味的形成是微生物代谢、酶解反应和化学相互作用的综合体现。酯类和酚类决定了香气的复杂性。高盐环境通过静电相互作用稳定了风味体系。本研究结果表明,多相检测方法和分子模拟为传统发酵食品风味的定向调控提供了理论支持,具有重要的应用价值。
来源:公众号-天然碳水化合物
原文链接:https://mp.weixin.qq.com/s/Z5n0e5SPDgaA-dUc_wWIYQ